官方网站
官方微信
官方微博
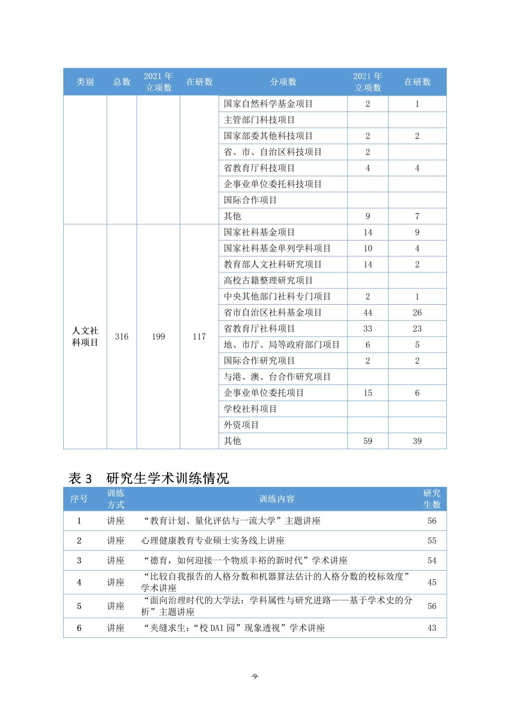
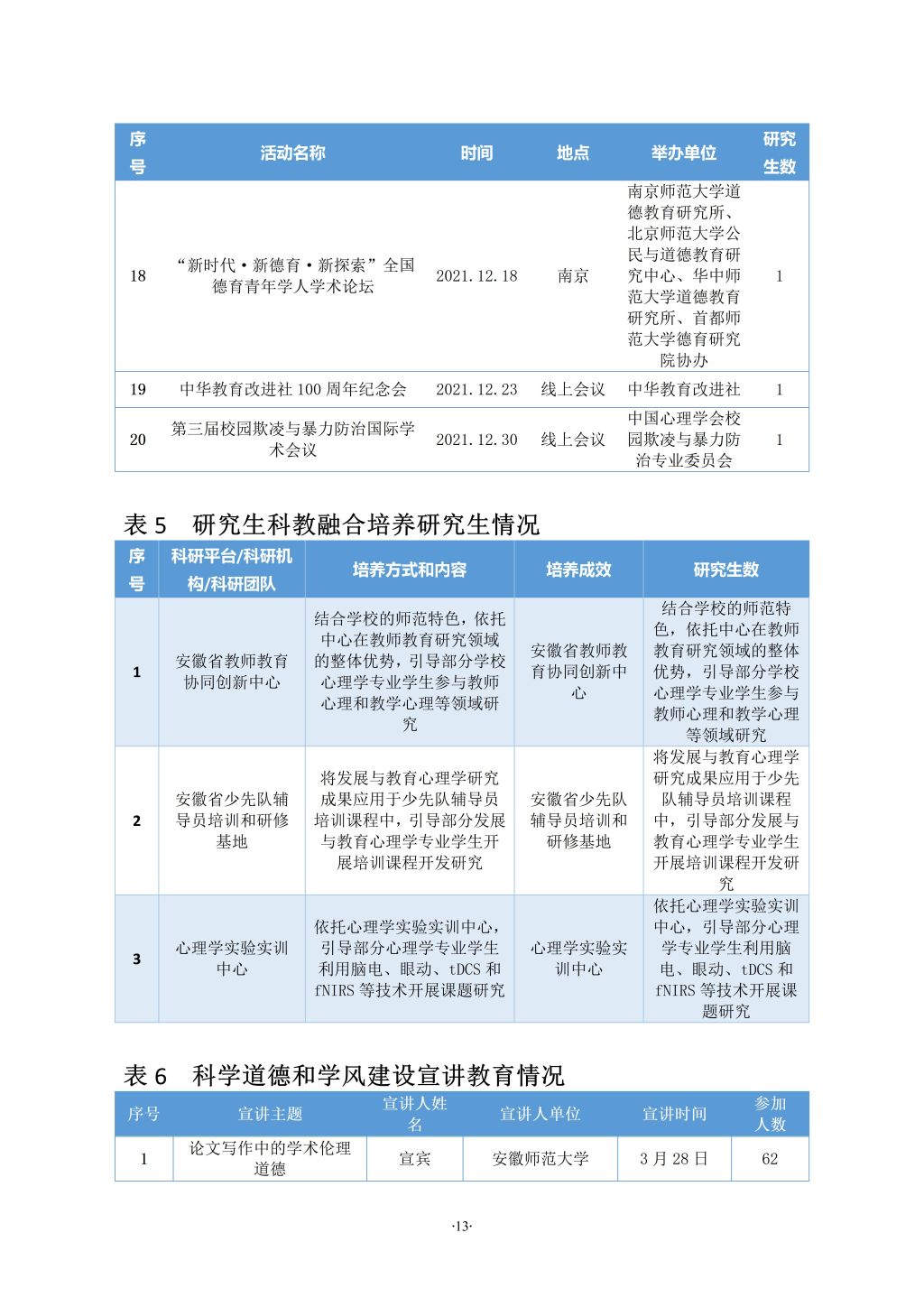
教育硕士-学位授权点建设年度报告
Copyright ? 安徽金年会 2018 版权所有
地址:安徽省芜湖市北京东路1号 邮编:241000 联系电话:0553-3869265